首页 > 裝修案例 > 古运河边的现代美式小屋

古运河边的现代美式小屋

风格:其他 面积:130m² 户型:4室 小区: 运河一号
业主需求
古运河边的现代美式小屋-业主需求
本案位于塘南路131号,毗邻古运河南长商业街,无锡花园实验小学,人民医院,交通便利。整体的空间通透度作为重点,在整体设计方案中多加考虑。业主有自己的需求和想法,喜欢美式,要简洁不简单,外观大方。以此些为基础,再深入沟通后,开始逐步深化设计。
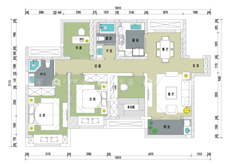
平面布置图
古运河边的现代美式小屋-平面布置图 古运河边的现代美式小屋-平面布置图
户型呈长方形,典型的四室两厅二卫一厨一阳台的布局。户型的优点是客餐厅方正,南北通透,客厅阳台采光也好。想利用送的外机位,餐厅外拓,不用显的很局促,放大餐厅空间,彰显典雅气息。主卧改房门的位置,所以主卫也跟着改门的位置。为了提高舒适度,除了功能间,其他区域都采用实木地板。
3D全景图
古运河边的现代美式小屋-3D全景图图标 古运河边的现代美式小屋全景图封面图
#  其他  130m²  4室  效果图  #
170
不喜欢
猜你喜欢
关闭
按此效果装修多少钱?
电话咨询 在线咨询 算算我家报价
按此效果装修多少钱?
按此效果装修多少钱?
按此效果装修多少钱?